betway88西汉姆联
温州betway西汉姆联官方网站所属温州金桥建设开发有限公司关于珑头湾旅游度假小镇婚庆酒店装饰材料项目中家具(标段1)项目的更正公告2
一、项目基本情况:
1、原公告的项目名称:珑头湾旅游度假小镇婚庆酒店装饰材料
2、原公告的标段名称:家具
3、原公告的标段编号:WGSS-JFJT-X-2023007-01
4、首次公告日期:2024年9月30日
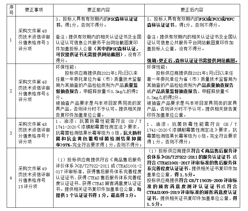
二、更正信息
更正事项:采购文件更正
更正内容:

更正日期:2024年10月15日
三、其他补充事宜:其他不变。与原采购文件、原采购公告有冲突的以本更正公告为准。
四、本联系方式
采购人:温州金桥建设开发有限公司
地 址:温州市洞头区北岙街道中兴路163号
联系人:何女士、马先生
联系方式:18857704368、13588823785
采购代理机构:浙江国际招投标有限公司
联系人:冯先生
联系方式:13857723185 邮箱:1826066763@qq.com
质疑联系人:易先生,联系电话:15305718087
书面质疑受理地点:温州市黎明西路342号人保财险鹿城支公司办公大楼401室
采购监管部门:温州市交通发展集团有限公司纪检监察室
联系电话:0577-85559092
温州金桥建设开发有限公司
浙江国际招投标有限公司
2024年10月15日