betway88西汉姆联
关于交发集团陶山服务区南区二间宿舍、陶山服务区南区仓库整体三年租赁权交易公告
作者:
来源:经营公司
时间:2023-11-16
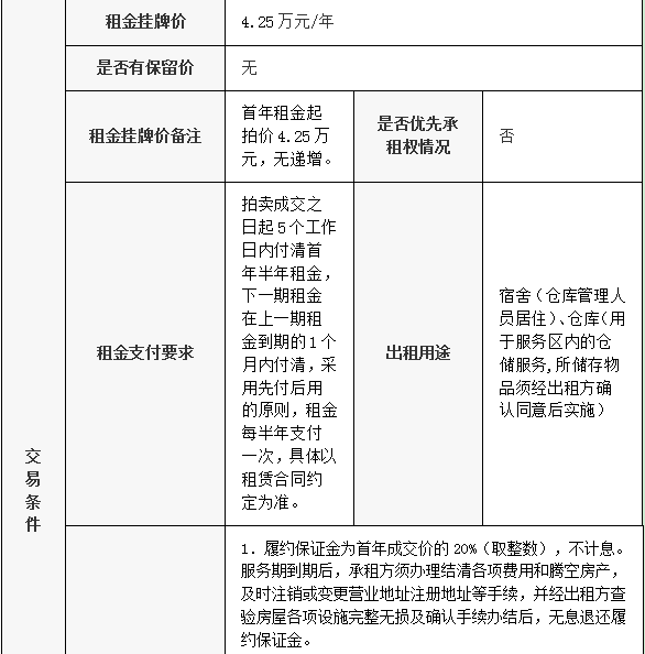
定于2023年11月16日至11月30日,在浙交汇平台上(网址:www.wzcqpt.com;授权机构:温州联合产权交易中心有限公司(浙江产权交易所温州分中心)对陶山服务区南区二间宿舍、陶山服务区南区仓库整体三年租赁权进行网络动态报价式公开转让。
一、标的基本情况

二、出租方简介

三、交易条件与资格条件







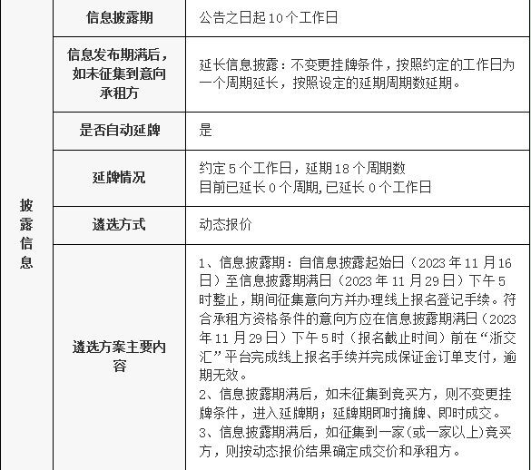
四、信息披露其他事项

五、联系方式

温州市高速公路资产经营有限公司
2023年11月16日